项目名称:门业管理系统开发方案
开发案例
浙江神鼎门业有限公司成立于1989年,是一家集开发、投资、生产、销售与一体的企业。在2001年,随着生产规模的扩大和市场的需求。开始生产非标门、防盗门钢制进户门、室内门系列,公司占地面积5万平方米,具有国内外先进设备生产流水线。公司严格遵循ISO9001质量管理体系认证。本着“以人为本,科技领先”的理念,无论设计、选材、工艺都以品质为主导,以“质量第一,信誉第一”作为企业的服务宗旨,历年来曾受到政府和相关部门多种奖励,并获得中国非标门行业十大影响力品牌。由于门业制造行业的程序繁琐,从采购管理到库存管理,再从生产管理到库存管理,接着从销售管理到库存管理以及财务管理等多个环节需要不同部门的人员配合,是件庞大的业务,特别是针对门业公司这种工厂性质为主的产业,在管理方面是个难题。而门业管理系统是专门为门业销售行业开发的一套管理系统,方便中型和大型门业企业管理订单信息、生产信息、仓库信息、商品信息、销售信息等多功能软件,软件界面设计简洁,人性化管理使用户轻易上手,提高工作效率。
开发总体方案
本系统针对门业特性面向接单生产(按客户需求,多元化,并能打印料单以及门面图)下达生产订单,配合进行采料,发料,工序管理,完工,到产成品入库(包含条码扫描出入库),到销售发货(包合条码扫描)等多道环节进过层层部门严格控制下完成,并能够查询追踪每个环节。
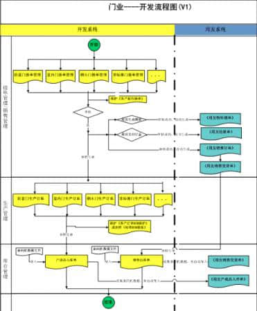
业务流程图

车间流程图

项目实现效果
接单管理价值
满足客户需求的产品结构和工艺规程,可以有效解决按客户要求,方向〈左右〉、规格〈长宽高〉、结构、材质、色泽、猫眼、生产备注等、自动生成具体的物料清单BOM的管理需求。并且自动生成生产订单。
生产管理价值
1、 优化企业基础管理,实现信息共享,降低信息不对称造成的损失
2、 在现有生产能力下,最大限度满足客户交期需求
3、 充分协调采购、销售、生产,提高企业生产效率
4、 生产任务全程跟踪,及时了解生产进度
销售管理价值
1、 快速进行销售订单、报价、评审,及时响应客户个性需求
2、 及时掌握订单生产进度,避免延期交货
3、 精确管理免费、收费配件
4、 有效管理客户价值,提升客户忠诚度
5、 有效管理产品价格,避免价格混乱
6、 按客户、销售员、产品系列、时间等多维度分析销售情况,及时调整销售策略
采购管理价值
1、 适质、适量、适时采购、满足生产计划需求
2、 有效管理采购价格,优化供应商结构
3、 及时跟踪采购订单状况,避免停工待料
4、 准确把握库存情况,避免盲目采购
仓存管理价值
1、 掌握即时库存,快速按生产计划记性生产报料
2、 有效减少呆滞物料,降低库存占用资金
3、 按订单收料,避免超收料、少收料,减少企业损失
4、 成品出入库条码管理,减少出错
生产管理价值
5、 优化企业基础管理,实现信息共享,降低信息不对称造成的损失
6、 在现有生产能力下,最大限度满足客户交期需求
7、 充分协调采购、销售、生产,提高企业生产效率
8、 生产任务全程跟踪,及时了解生产进度
财务管理价值
1、 快速核算材料成本、产品成本、生产损耗、计件工资,为决策者提供决策依据
2、 有效平衡企业资金,降低资金成本
3、 分析成本结构,提高管理水平
4、 杜绝管理漏洞
-
2020-11-18 用友u8财务软件怎么核销红字发票?
-
2020-11-17 用友T3财务软件总账如何导出?
-
2020-11-04 用友U8资产负债表不平怎么办
-
2020-10-28 用友财务软件如何导出资产负债表?
-
2020-10-13 用友U8如何修改预制资产负债表的未分配利润的公式
-
2020-09-23 用友T3如何建立新的帐套?
-
2020-09-02 用友应收系统凭证怎么删除
-
2020-08-28 用友工资分摊怎么设置
-
2020-08-27 用友软件报表怎么生成?
-
2020-08-11 用友T+如何合并重复录入的客户
浙公网安备 33070202100118号